About Jianxin
News
Products
Cuture
Order
Contact Us
About Us
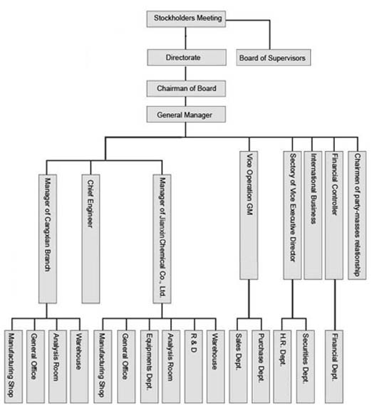
Organizational Structure
Honors
Contact Us
Organizational Structure